当前位置: 网站首页 >> 新闻动态 >> 公示公告 >> 正文

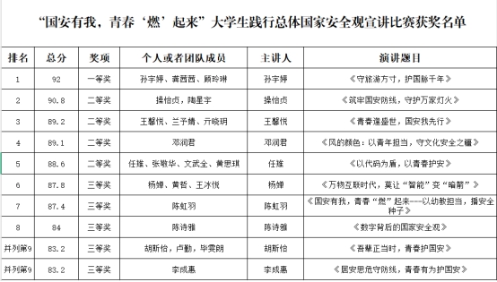
关于公布“国安有我,青春‘燃’起来”大学生践行总体国家安全观宣讲比赛获奖名单的通知

发布者: [发表时间]:2026-04-15 [来源]:马克思学院 [浏览次数]:

各二级教学单位:

    经过评审,本次宣讲比赛各选手的分数已经统计结束。现将获奖名单予以公示,公示期:4月15日—17日。

    如有异议,请向马克思主义学院办公室反馈。名单如下:

                            马克思主义学院

                             2026年4月15日